本文
山陽小野田市地域コミュニティスペース促進事業補助金
山陽小野田市地域コミュニティスペース促進事業補助金とは...
空き家を改修し、地域コミュニティの維持・再生を促進する施設に活用する場合に、改修費用の一部を補助する制度です。

補助対象となる空き家
補助金の交付対象となる「補助対象空き家」は次のいずれにも該当する建築物です。
- 市内にあり、1年以上使用されていない状態の建物
- 昭和56年6月1日以降に着工された建物
(昭和56年5月31日以前に着工された建物で、耐震性能が確保されているものまたは補助金により耐震改修工事を実施するものを含む。) - 国または他の地方公共団体から同様の補助を受けていないもの
補助金の交付対象者
補助金の交付対象者は「空き家の所有者等」、「所有者等の同意を得て改修を行う者」または「空き家を賃貸または購入しようとする者」で、以下の条件をすべて満たす方です。
- 市税を滞納していない者
- 山陽小野田市暴力団排除条例に規定する暴力団員等でない者
- 市および国のホームページへの掲載など、事例として紹介されることに承諾できる者
補助対象となる事業
補助金の交付対象となる事業は、地域コミュニティの促進を図ることを目的とする施設として利用するために改修工事等を行う事業で、次の要件を満たす事業です。
- 原則、市内業者に依頼して改修工事を行うもの
- 改修後の建物の全部を10年以上継続して活用するもの
地域コミュニティの促進を図ることを目的とする施設とは ...
- 地域コミュニティの活動拠点施設
- 交流施設
- 体験学習施設
- 創作活動施設
- 文化施設 など
例えば、自治会館、こども食堂、アトリエ、福祉施設など
※営利活動、政治活動、宗教活動、選挙活動を目的とする事業は対象外です。
補助対象となる工事
補助対象となる工事は、補助金の交付を決定した日以降に着工するもので、以下の工事のいずれかに該当するものです。
- 屋根、外壁等の外装の改修工事
- 内壁、床、天井等の内装の改修工事
- 台所、浴室、洗面所、便所等の給排水の改修工事
- 電気、ガス、空調、通信等の設備の改修工事
- 増改築工事(空き家の全部を建て替えるものを除く。)
- 耐震改修工事(耐震診断に要する費用を含む。)
- その他市長が必要と認める工事
※工事を始める前に生活安全課(0836-82-1133)にご相談ください。
※申請前に工事を始めた場合は、補助金を交付できません。
補助金の額
補助対象工事に要する費用の3分の2の額で、上限は100万円です。
※1,000円未満は切り捨て
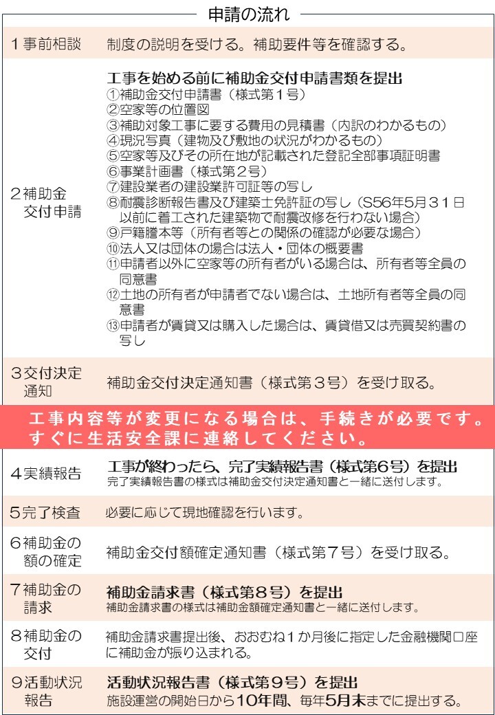
活動状況報告
改修工事完了後、施設運営の開始日から10年間、毎年5月末までに前年度の活動状況を記載した山陽小野田市地域コミュニティスペース促進事業活動状況報告書(様式第9号)を生活安全課に提出してください。
申請先
申請先は生活安全課です。
山陽総合事務所、南支所、埴生支所、公園通出張所、厚陽出張所では受け付けできません。
申請は、市役所2階の生活安全課(5番窓口)にお持ちいただくか、郵送でお送りください。
〒756-8601
山口県山陽小野田市日の出一丁目1番1号
ダウンロード
地域コミュニティスペース促進事業補助金交付要綱(令和6年4月1日) [PDFファイル/300KB]
申請書類
補助金の交付申請に必要な書類の様式をダウンロードできます。
※交付決定後に必要な書類は、交付決定通知書とあわせて生活安全課から送付します。
地域コミュニティスペース促進事業補助金交付申請書(様式第1号) [Wordファイル/8KB]
事業計画書(様式第2号) [Wordファイル/7KB]
記入例
記入例)地域コミュニティスペース促進事業補助金交付申請書(様式第1号) [PDFファイル/58KB]
記入例)事業計画書(様式第2号) [PDFファイル/27KB]

